yh533388银河引进公费师范生、“双一流”高校研究生和国(境)外高校研究生报名、考核等工作具体安排
根据《2021年长沙市教育局直属学校引进公费师范生、“双一流”高校研究生和国(境)外高校研究生公告》(以下简称“《公告》”)的规定,我校本次引进工作在长沙设立考点,现将报名和考核具体安排公布如下:
一、人才引进职位(共9个)

二、报名和资格初审
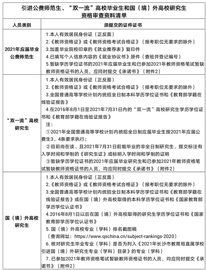
我校本次人才引进报名采取网上提交材料的方式进行。报考人员按照《清单》(见下表)要求向邮箱1807186625@qq.com提交报考材料的照片(或扫描件)及《报名表》(见附件1)电子稿。提交材料应整理成文件夹后进行压缩(压缩文件命名为职位代码+姓名)。材料提交截止时间为11月17日中午12:00。学校对报考人员提交材料进行资格初审后于11月18日在学校官网公布参加考核的人员名单。提交材料不全的资格不符。初审资格不符者不能参加考核。

三、疫情防控
按照上级有关文件要求,考生须在考核前自行完成湖南居民电子健康码、国务院客户端行程卡的申领和健康筛查,进入考核场所须接受健康码、行程码查验和体温检测。进入室内场地,按要求佩戴口罩,注意手卫生。居民健康码、行程码为红码或黄码的人员一律不得进入考点。
四、考核
1、考核定于11月21日(星期六)上午进行。考生须在11月21日(星期六)上午7∶50前到达学校开慧厅集合,否则视为自行放弃。考生凭本人有效居民身份证(不可用电子身份证替代,下同)参加考核,否则不能参加考核。考核时不得自带任何资料。
2、考核办法:
①各职位的考核顺序由考生抽签确定。
②数学、语文、历史、思政职位的考核由面试、试教组成;其他职位的考核由技能测试、试教组成。面试、试教、技能测试满分均为100分,面试时长3分钟(准备时长5分钟),试教时长10分钟(备课时长30分钟),舞蹈岗位技能测试时长5-10分钟(服装和伴奏器材自备),其他职位的技能测试时长为60分钟。
③考核各项目得分均为所有评委去掉一个最高分和一个最低分后的平均分(四舍五入后保留两位小数,下同)。
④每位考生的考核成绩通知书在其后两位考生考核结束后依次领取(技能测试同时进行的,测试成绩在学校官网集中公布)。
⑤考核由面试、试教组成的,按面试、试教成绩3∶7的比例合成考核成绩,考核由技能测试、试教组成的,按技能测试、试教成绩4∶6 的比例合成考核成绩。考核成绩于考核结束后当天在学校网站公布。
⑥考核成绩合格分数线为80分(含),未达合格分数线人员不进入本场人才引进工作后续环节。
五、签订《预录用意向协议书》
1、以人才引进职位数为基数,按1:1的比例依考核成绩从高分到低分确定签订预录用协议人选。考核分数相等时,试教得分高者入围。签订《预录用意向协议书》人员名单于考核结束后当天20:00左右在学校官网公布。
2、签订《预录用意向协议书》人员须为入围人员本人。请携带本人有效居民身份证、报名表、符合报考条件的证件证书原件和复印件、2021年应届毕业生的《就业协议书》(一式三份)和《公告》许可承诺暂缺证件证书的《承诺书》提交查验审核。资格审核不符者不能签订《预录用意向协议书》。
3、按照《公告》要求,入围人员限与本次人才引进中的一个学校签订《预录用意向协议书》。入围人员如在此前与长沙市教育局直属其他学校已签订《预录用意向协议书》,则在我校本次人才引进考核入围资格作废。
4、入围人员须按照以下时间地点安排前来签订《预录用意向协议书》,未按时达到者视为自行放弃。
时间:2020年11月22日上午9∶00
地点:yh533388银河1-303办公室
5、出现资格不符或放弃预录用情况时,按考核成绩从高到低依次递补预录用人选,递补不超过两次。
六、联系方式
联系电话:0731-84580289,叶老师138******3722
(工作日上午8:00-12:00、下午2:00-5:00)
学校地址:湖南省长沙市雨花区兴安路189号
学校网址:www.csdzgx.com
学校微信公众号:cssdzgyxx
yh533388银河
2020年11月13日
附:

