站群导航
长沙市教育局
直属单位
长沙市明德中学
长沙市周南实验中学
长沙市长郡湘府中学
长沙市长郡滨江中学
长沙汽车工业学校
长沙市麓山滨江实验学校
长沙航天学校
长沙市雅礼洋湖实验中学
湖南师大附中梅溪湖中学
长沙市雅礼中学
长沙市雅礼实验中学
长沙铁路第一中学
长沙市长郡梅溪湖中学
.长沙市明德华兴中学
长沙市实验中学
长沙市特殊教育学校
长沙教育学院
长沙市南雅中学
长沙市田家炳实验中学
长沙市雷锋学校
长沙麓山国际实验学校
长沙市第六中学
长沙市周南中学
长沙市雅礼十五中学
长沙外国语学校
湖南省地质中学
长沙实验小学
长沙市周南梅溪湖中学
长沙市第十一中学
长沙市新城学校
长沙市财经学校
长沙市东雅中学
长沙市教育局幼儿园
yh533388银河
长沙市第二十一中学
长沙开放大学
长郡双语实验中学
长沙市教育科学研究院
麓山国际实验小学
长沙市长郡中学
长沙市教育考试院
长沙市第一中学
长沙市一中城南中学
长沙市麓山梅溪湖实验中学
长沙市长郡智谷中学
长沙市湘郡培粹实验中学
长沙市南雅梅溪湖中学
官方微信
手机版
×
搜索过于频繁,请输入验证码
网站首页
yh533388银河概况
yh533388银河简介
领导班子
上级关怀
青葱岁月
学校机构
学校荣誉
校园风光
宣传视频
校园地图
联系我们
党务专栏
yh533388银河概况
党建动态
政策文件
团学工作
青年党校
教工之家
清廉学校
老干关协
民主党派
党史学习教育
教学天地
项目分组
教学动态
专业建设
教育督导
教师队伍
教研园地
教师竞赛
教师培训
教学论文
课题研究
校本材料
德育之窗
德育动态
学生管理
校园文化
助学专栏
心理辅导
禁毒教育
招生就业
招生工作
就业工作
校企合作
实训设备
校友专栏
重点项目
示范学校
精品专业
精品课程
特色专业
专业名师
卓越学校
楚怡项目
质量年报
培训实训
岗位培训
技能培训
技能鉴定
实训基地
阳光服务
留言咨询
政策文件
校务公开
投诉处理
舆情反映
技能大赛
新闻动态
赛事指南
大赛资源
通知公告
精彩图集
登录
用户中心
|
|
修改信息
账户管理
安全日志
安全退出
您的位置:
首页
>
党务专栏
>
清廉学校
>
详细内容
清廉学校
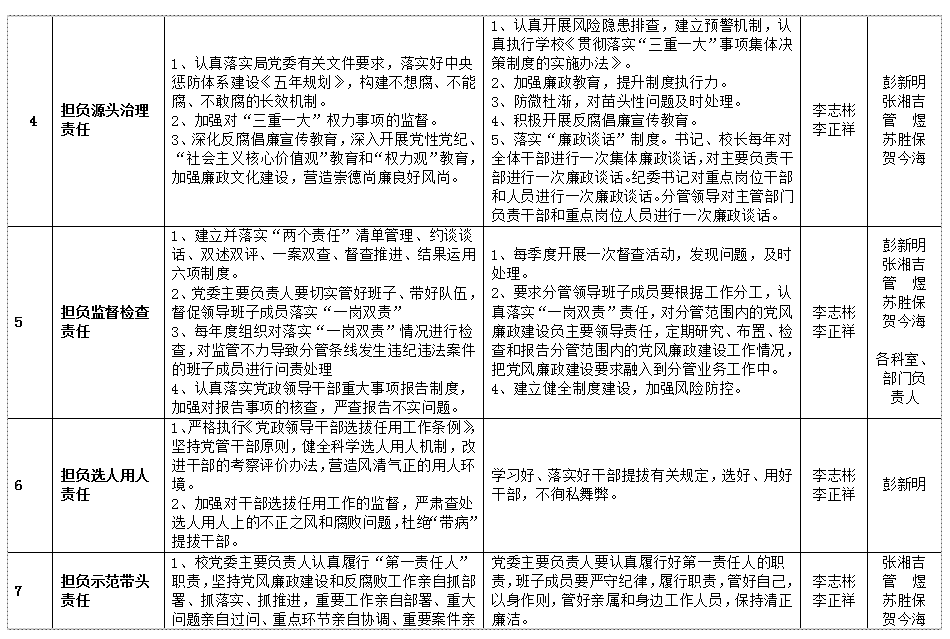
2016年度落实党风廉政建设党委主体责任清单
来源:党政办
发布时间:2016-02-25 15:25:42
浏览次数:
次
【字体:
小
大
】
分享到:
【打印正文】